1. Introdução
1.1. Motivação
A TI, no mundo contemporâneo, desempenha um papel estratégico para que as organizações alcancem seus objetivos de forma eficaz. Sem soluções de TI as organizações dificilmente seriam competitivas e subsistiriam. Com soluções de TI e a gestão eficiente dessas soluções as organizações podem ampliar a transparência, reduzir riscos, otimizar a aplicação de recursos e potencializar a capacidade de chegar aos objetivos estratégicos organizacionais.
Para alcançar esse patamar no mercado atual se faz necessário uma TI bem organizada, com ações planejadas, objetivos traçados e que possam levar a organização ao completo sucesso em alcançar seus objetivos. Para tanto um Plano Diretor de Tecnologia da Informação – PDTI, como um instrumento de diagnóstico, planejamento e gestão dos recursos e processos de Tecnologia da Informação se torna cada vez mais imprescindível.
Este documento (PDTI) foi desenvolvido para alinhar as necessidades estratégicas de TI ao Planejamento Estratégico da Organização. Abrange ainda o levantamento das iniciativas necessárias ao perfeito desenvolvimento da TI com indicação de metas a serem alcançadas, ações a serem desenvolvidas e prazos de implementação.
As melhores práticas relacionadas à gestão eficiente dos recursos na área de Tecnologia de Informação recomendam um planejamento no qual estejam relacionadas todas as metas da organização, associadas às ações que a área de TI terá que executar para alcançá-las. Assim, um PDTI representa um instrumento indispensável à gestão dos recursos de TI. Por isso a ênfase na necessidade de um PDTI que contemple todas as ações e as associem às metas de suas áreas de negócio antes de executarem seus gastos relacionados à TI.
1.2. Finalidade
O Plano Diretor de Tecnologia da Informação tem a finalidade de orientar a atuação da Divisão de Tecnologia da Informação, no âmbito Organização, em consonância com o seu Planejamento Estratégico. Este PDTI é um instrumento de diagnóstico, planejamento e gestão de recursos e processos de Tecnologia da Informação que objetiva atender as necessidades de informação para o período compreendido entre 2018 e 2019. Sua existência é premissa de qualquer contratação ou aquisição na área de Tecnologia da Informação, sendo certo que também abrange a capacitação do quadro de funcionários, assim como a melhoria dos processos de governança e de gestão de serviços de Tecnologia e Segurança da Informação.
O Plano Diretor de Tecnologia da Informação – PDTI, foi elaborado visando a atender os objetivos estratégicos da organização, além de estabelecer um instrumento de governança corporativa de Tecnologia de Informação, que permita a gestão dos serviços e recursos, bem como o cumprimento das metas e objetivos organizacionais. O PDTI tem como os principais objetivos:
- Apontar os principais desafios na área de tecnologia da informação e as estratégias para enfrentá-los;
- Estabelecer parâmetros que viabilizem as decisões relativas à gestão de serviços e recursos de TI em alinhamento com as diretrizes estabelecidas por sua Diretoria;
- Dar visibilidade da área de TI e o seu valor agregado para a organização;
- Demonstrar o papel chave que a TI tem para o sucesso da organização;
- Sustentar a análise de custo benefício dos investimentos em Tecnologia da Informação.
1.3. Abrangência e Período
As diretrizes estabelecidas neste PDTI aplicam-se a todas as unidades administrativas existentes, bem como a outras que venham a ser instaladas durante o período de validade.
O documento deverá ser observado por todos os funcionários da organização, bem como por eventuais colaboradores por meio da prestação de serviços em razão de Contratos Administrativo.
Este PDTI deverá promover uma nova estrutura organizacional que acolha e conduza à implementação de processos hoje inexistentes para agregar valor à empresa e que tenha como objetivo maior a excelência na prestação de serviços de TI para a organização.
O PDTI tem validade de dois anos, compreendendo o biênio 2018/2019, mas poderá ser revisto quando necessário, ao menos uma vez por ano, e nas eventuais correções do Planejamento Estratégico, de modo a atualizar as diretrizes, planos e, principalmente, consolidar a proposta orçamentária de TI para o exercício seguinte.
2. Planejamento Estratégico
2.1. Nome da Empresa
2.2. Ramo de Atividade
2.3. Missão
2.4. Visão
2.5. Valores
- Compromisso com a legalidade, transparência e eficiência
- Priorização no uso de padrões das melhores práticas
- Respeito à sociedade, ao meio ambiente com ética e sustentabilidade
- Respeito aos fornecedores, utilizadores, parceiros e clientes
- Eficiência na gestão em todos os seus aspectos
2.6. Alinhamento Estratégico
A norma internacional de Governança Corporativa de TI, ISO/IEC-38500 (2008, p.3), também conhecida como ABNT NBR ISO/IEC-38500:2009, estabelece o seguinte conceito para Governança Corporativa de TI:
“Governança de TI é o sistema pelo qual a atual e a futura utilização da TI são dirigidas e controladas. Envolve avaliar e orientar a utilização de TI para apoiar a organização e o acompanhamento deste uso para atingir metas. Inclui a estratégia e as políticas de utilização de TI dentro de uma organização”.
O alinhamento estratégico é definido como um processo de transformação da estratégia do negócio em estratégia de Tecnologia da Informação, assegurando que os objetivos do negócio sejam apoiados e o recurso investido em Tecnologia da Informação gere valor à Instituição.
A interdependência entre o primeiro processo do COBIT 4.1, “PO1 – Definir um Planejamento Estratégico de TI”, e seus objetivos de controle “PO1.1 – Gerenciamento do Valor da TI” e “PO1.2 – Alinhamento dos negócios e TI”, expressa a necessidade de se planejar estrategicamente a área de TI, garantindo o suporte aos direcionamentos estratégicos da organização.
Sendo assim é fácil demonstrar que é fundamental o alinhamento de todos os planos, recursos e unidades organizacionais para que o planejamento estratégico da organização tenha êxito.
O alinhamento com o negócio tem como premissa o Planejamento Estratégico da Organização com a finalidade de proporcionar e manter os recursos tecnológicos em padrões adequados e seguros com foco na excelência dos serviços prestados.
Os objetivos estratégicos para o próximo biênio (2018– 2019) estão presentes no Plano Estratégico da Empresa e estabelece o alcance em cada uma das seguintes dimensões: Rentabilidade, qualidade, produtividade, sustentabilidade, crescimento e participação de mercado. Segue a adequação do alinhamento das estratégias de TI com as estratégias, objetivos e competências fundamentais do negócio:
- Governança de TI: rentabilidade.
- Políticas de qualidade: nível de satisfação dos clientes.
- Gestão de conhecimento: produtividade e competitividade.
- Sustentabilidade: política de sustentabilidade e ética.
- Ambiente Web: crescimento do faturamento.
- Empreendedorismo: participação de mercado com inovação.
2.7. Arquétipo
O modelo adotado responde à duas questões básicas da Governança de TI:
- Quais decisões devem ser tomadas para garantir a gestão e o uso eficaz da TI para o negócio?
- Quem deve tomar essas decisões?
Considerada uma área altamente técnica, o processo decisório de TI do CIO tem respaldo dos altos executivos da organização. Estes confiam naquele para a condução dos processos decisórios. Certamente as decisões estarão alinhadas ao planejamento estratégico organizacional, pois o gestor de TI teve participação ativa na sua elaboração.
Nesse modelo as decisões são tomadas mais rapidamente e facilmente implementadas sem interferência externa de cunho político (ou não).
2.8. Planejamento da Qualidade
A gestão da qualidade, como elemento intrínseco da atividade organizacional, busca por melhores resultados e práticas para que a empresa seja competitiva no mercado internacional no qual estará inserida.
Visando manter altos níveis de qualidades nos serviços disponibilizados, será criado mecanismos para mensuração, controle e gerência da qualidade nos serviços de TI. Não apenas no que se refere às falhas, mas principalmente a eficiência dos processos e com a adoção das melhores práticas e metodologias, para garantir a qualidade dos serviços de TI disponibilizados.
2.9. Sustentabilidade
“A TI Verde pode ser definida como sendo a utilização eficiente dos recursos organizacionais e a minimização das perdas e efeitos nocivos ocasionados pelo uso da Tecnologia da Informação (TI)” - Ivan Luizio Magalhães (Gerenciamento de TI na Prática).
A importância para os negócios, sociedade e futuro do planeta faz com que a TI Verde (em inglês Green TI) seja uma tendência para o controle e diminuição do impacto ambiental que os recursos tecnológicos venham a causar. A gestão da TI na organização incorporará a preocupação ambiental buscando o desenvolvimento sustentável na utilização de seus recursos, buscando as melhores propostas na inovação tecnológica para o seu desenvolvimento sustentável.
2.10. Gestão do Conhecimento
TI não é sinônimo de máquinas, recursos físicos, lógicos e os espaços que ocupam. Os melhores resultados são obtidos da relação homem/máquina. Refere-se a computação humanista onde o homem tem o seu lugar e o seu espaço. A Gestão do Conhecimento não é simplesmente tecnologia. É um desafio!
A organização é uma comunidade humana que faz uso de recursos tecnológicos para gerenciar o conhecimento e aplicar esse conhecimento nas estratégias empresariais com a finalidade de alcançar os objetivos estratégicos da organização.
O PDTI também contempla políticas de construção de comunicação, da aprendizagem e do compartilhamento de ideias e experiências humanas para a construção e gestão do conhecimento na organização. A gestão do conhecimento manifesta-se como vantagem quando permite uma reação positiva quando houver mudanças, que são cada vez mais frequentes no mercado em que atua (comércio internacional). Para tanto será implementado um sistema para gestão do conhecimento para colaboração e construção coletiva de conteúdo, que permita a colaboração em um ambiente simples, prático, fácil e que permita a participação de todos os colaboradores.
2.11. Empreendedorismo
As empresas precisam de um diferencial para poderem crescer e destacarem-se no ramo em que atuam, com um ambiente de trabalho inovador e que proporcione aos seus colaboradores um ambiente criativo.
Para empreender (criar ou melhorar) os produtos e processos a TI precisa estar alinhada com os objetivos da empresa. E na busca do acerto, um desses objetivos deve ser permitir o erro na busca do acerto.
Este PDTI contempla ações e políticas que serão adotadas para que a TI seja inovadora e criativa com um novo produto: o e-Commerce.
3. Diagnóstico
3.1. Análise SWOT da TI
A Análise SWOT (sigla oriunda do idioma inglês, constituindo um acrônimo de Forças/Strengths, Fraquezas/Weaknesses, Oportunidades/Opportunities e Ameaças/Threats) é uma ferramenta utilizada para fazer análise de cenário interno e externo (ou análise de ambiente), sendo usado como base para gestão e planejamento estratégico de uma organização. Trata-se de um método que possibilita verificar e avaliar os fatores intervenientes para um posicionamento estratégico da Unidade de TI no ambiente.
Tem como objetivos principais efetuar uma síntese das análises internas e externas, identificar elementos chaves para a gestão, o que implica no estabelecimento de prioridades de atuação, e preparar opções estratégicas com base na análise de riscos e na identificação de problemas a serem resolvidos.
Ao longo da elaboração deste PDTI, foi realizado uma análise na Unidade de TI no sentido de identificar as forças e as fraquezas dos processos internos de competência da DTIC, seguido da identificação das oportunidades decorrentes de fatores favoráveis verificados no ambiente onde a Unidade de TI opera, bem como as ameaças decorrentes de fatores desfavoráveis e mudanças sazonais ou permanentes do ambiente externo.
O resultado dos estudos permite entender melhor o ambiente organizacional da Tecnologia de Informação e auxilia na busca de melhorias na gestão, corrigindo as fraquezas e ameaças encontradas e alavancando as forças e oportunidades identificadas em cada atividade desenvolvida. A tabela a seguir apresenta o resultado da análise dessas atividades:
| Análise Organizacional da TI | |
|---|---|
| Ambiente Interno | Ambiente Externo |
| Forças | Oportunidades |
| Estímulo à capacitação profissional; | Crescimento global da dependência tecnológica; |
| Comprometimento profissional e empenho dos profissionais de TI; | Grande demanda de mercado e pouca oferta por produtos oferecidos pela organização; |
| Padronização de sistemas e procedimentos corporativos; | Novas tendências e inovação em TI; |
| Razoável grau de retenção de talentos na TI; | Área de atuação da organização em franco desenvolvimento. |
| Núcleo da equipe altamente comprometido e com boa capacitação técnica; | |
| Equipe de TI qualificada; | |
| Autonomia no planejamento e na execução de projetos de TI. | |
| Fraquezas | Ameças |
| Quadro de pessoal insuficiente em relação às demandas de TI existentes; | Desvalorização da categoria desmotiva os profissionais de um modo geral, causa evasão de talentos e inibe novos ingressos; |
| Alguns sistemas tecnológicos carentes de atualização e integração; | Planejamento estratégico de TI e Plano Diretor de TI desatualizados ou inexistentes; |
| Espaço físico inadequado em algumas áreas da TI; | A TI não é considerada como área estratégica para o negócio por alguns dirigentes; |
| Processos e controles de governança de TI ainda não definidos; | Dificuldade de adaptação e mudança de cultura pelas áreas de negócios aos novos direcionamentos de gestão de TI. |
| Gestão do Conhecimento incipiente; | |
| Arquétipo de TI usado não conveniente com a necessidade da organização; | |
| Gestão da qualidade em TI ainda no terceiro nível CMMI; | |
| Desenvolvimento sustentável ainda não definidos/implantados. | |
3.2. Estrutura Atual
Atualmente a TI está em um simples plano de automatização de processos e com pouca (ou mesmo nenhuma) influência no modo de produzir bens e serviços dentro da Organização e, tampouco, fornece informações (conhecimentos/BI) para a alta administração como fator de sucesso, sobrevivência e competitividade.
O departamento de TI atualmente está organizado da seguinte forma:
Gabinete do Diretor de TI:
- Coordenação de Infraestrutura;
- Help Desk (suporte);
- Desenvolvimento de Sistemas; e
- Manutenção.
3.3. Estrutura Proposta
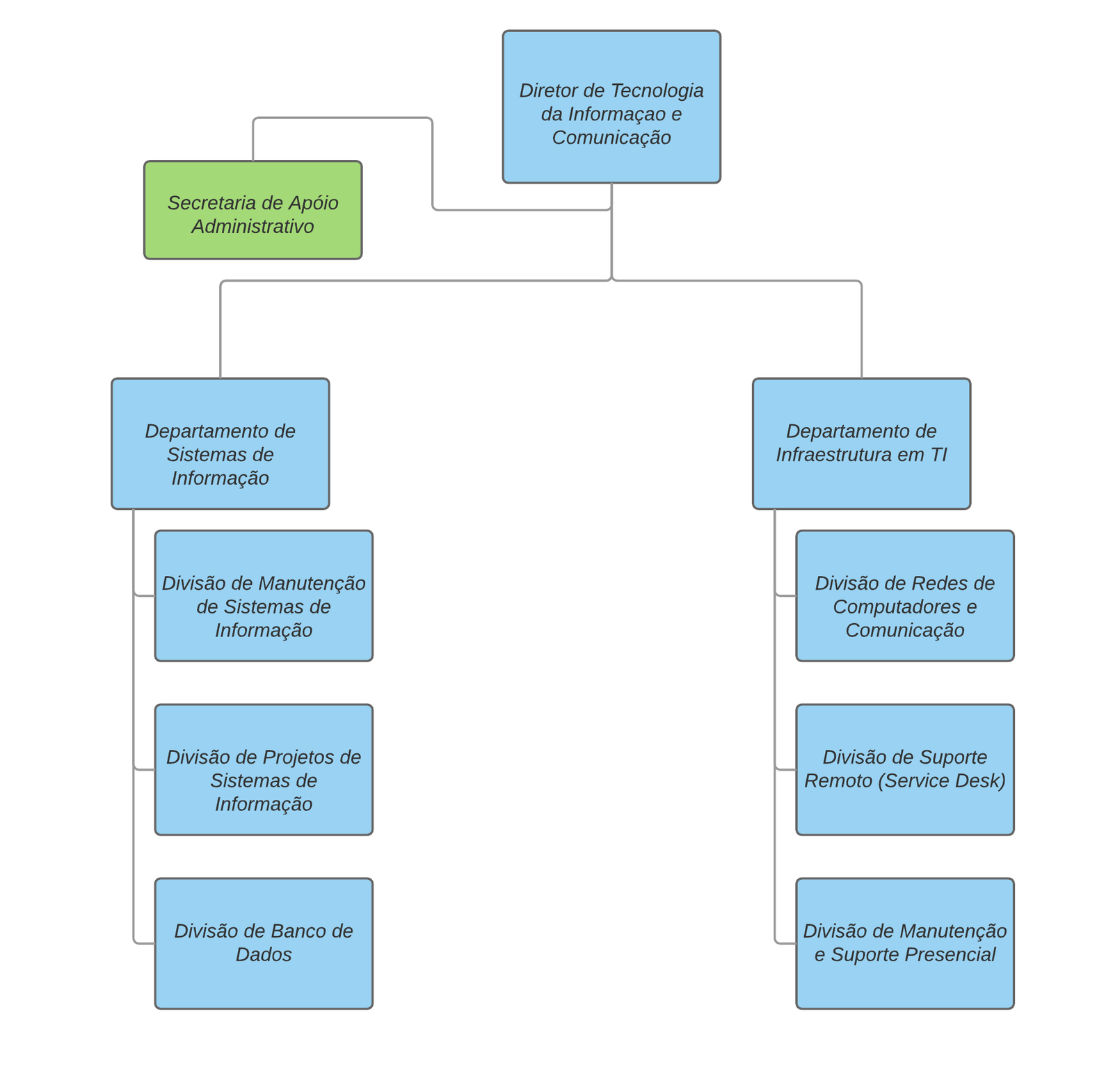
A Diretoria de Tecnologia da Informação e Comunicação vinculada hierarquicamente à Diretoria Geral, e será responsável pela condução da política de tecnologia da informação e a sua gestão.
Compete à Divisão de Tecnologia da Informação e Comunicação a atuação nos níveis estratégico, tático e operacional, responsabilizando-se diretamente pelas ações de TI que ocorrem em nível internacional, possibilitando a atividade produtiva, comunicativa, tomada de decisão com informações gerenciais de qualidade.
A Diretoria de Tecnologia da Informação e Comunicação passará s ter a seguinte estrutura:
Gabinete da Diretoria de TI e Comunicação:
- Secretaria de Apoio Administrativo;
- Departamento de Sistemas de Informação:
- Divisão de Manutenção de Sistemas de Informação;
- Divisão de Projetos de Sistemas de Informação; e
- Divisão de Banco de Dados;
- Departamento de Infraestrutura em Tecnologia da Informação:
- Divisão de Redes de Computadores e Comunicações;
- Divisão de Suporte Remoto (Service Desk); e
- Divisão de Manutenção e Suporte Presencial ao Usuário.
4. Macroprocessos
4.1. Governança de TI
4.1.1. Princípios de TI
A setor de Tecnologia da Informação (TI) deve atuar com inovação, visando a regulação e provimento de soluções tecnológicas para que se possa garantir assim a autenticidade, integridade, segurança, privacidade e validade jurídica de documentos e transações eletrônicas. Utilizando-se da ética, transparência e agilidade, respeitando o cidadão, a sociedade e o meio ambiente para poder alcançar seus objetivos.
| ID | Princípios e Diretrizes | Fonte |
|---|---|---|
| PD01 | Todos os serviços e processos de TI deverão ser classificados quanto sua criticidade para a organização, devendo ser monitorados (planejados, organizados, documentados, implementados, medidos, acompanhados, avaliados e melhorados) de acordo com a sua classificação. | ITIL v3 2011; COBIT 5 |
| PD02 | Novos softwares devem ter arquitetura flexível visando a incorporação de novas funcionalidades de forma rápida. | ITIL v3 2011 COBIT 5 |
| PD03 | As aquisições e contratações devem considerar a compatibilidade com as soluções já existentes na organização. | ITIL v3 2011 COBIT 5 |
| PD04 | As soluções de tecnologia da informação devem garantir a disponibilidade, autenticidade integridade, e proteção da informação. | Norma Interna |
| PD05 | Ética, transparência, agilidade e respeito aos clientes com desenvolvimento sustentável de suas ações. | Norma Interna |
| PD06 | Valorização dos profissionais da TI, com ênfase em suas competências e méritos. | Norma Interna |
| PD07 | Estímulo a inovação. | Norma Interna |
| PD08 | Uso de indicadores de resultados, associados às metas, para quantificar o cumprimento de cada objetivo. | Norma Interna |
| PD09 | Definição de ações (atividades e projetos) necessárias ao alcance das metas e acompanhamento periódico para correção de desvios. | Norma Interna |
| PD10 | Elevação contínua do nível de satisfação dos usuários. | Norma Interna |
4.1.2. Regulamentação (aspectos legais do e-commerce)
A legislação brasileira já contempla o comércio eletrônico. Conhecer e respeitar tais regras é essencial para o sucesso do negócio.
Comércio eletrônico é aquele comércio realizado por meio da internet. Este é o conceito mais simples e amplo que se pode formular. Diversos tipos de relações comerciais estão nessa definição: entre empresas e consumidores, empresas e empresas ou entre consumidor e consumidor.
A legislação do e-commerce é composta, principalmente, de dois materiais: o Código de Defesa do Consumidor (CDC), criado em 1990 quando o comércio eletrônico praticamente não existia, portanto sem elementos específicos para o comércio pela Internet; e o Decreto nº 7.962/2013, que completou as lacunas e passou a vigorar em paralelo ao CDC, tornando-se o principal regulamento do e-commerce no Brasil.
Algumas das obrigações e regras que foram detalhadas no Decreto:
- Exige identificação completa do fornecedor no site;
- Exige o endereço físico e eletrônico no site;
- Informações devem ser claras e precisas;
- Resumo e contrato completo devem ser disponibilizados;
- Obriga etapa de confirmação da compra;
- Regras para o atendimento eletrônico;
- Discorre sobre segurança das informações;
- Direito de arrependimento (empresa deve informar e permitir);
- Regras para estornos solicitados;
- Regras para as compras coletivas.
Os principais aspectos legais que cercam a parte operacional do comércio eletrônico, as tendências legislativas, a importância dos termos de uso e políticas dos sites, recomendações no desenvolvimento e no marketing digital, entre outras informações pertinentes para a atuação da organização.
4.1.3. Iniciativas estratégicas
| ID | Objetivos Estratégicos | Iniciativas Estratégicas |
|---|---|---|
| OE01 | Satisfação do Cliente | IE 1.1 – Disponibilizar infraestrutura e serviços de TIC para garantir a satisfação do cliente. IE 1.2 – Garantir agilidade na entrega dos produtos ao cliente. IE 1.3 – Garantir a disponibilidade dos serviços. |
| OE02 | Responsabilidade Social e com o Meio Ambiente. | IE 2.1 – Promover a conscientização social para responsabilidade com o meio ambiente. IE 2.2 – Garantir o uso adequado e eficiente dos recursos naturais e da atuação consciente com o meio ambiente. |
| OE03 | Alinhamento Estratégico e Integração | IE 3 – Promover a interação institucionais estratégicas para a missão da organização (empresas nacionais e internacionais). IE 3.2 – Otimizar os processos administrativos. IE 3.3 – Aumentar a disponibilidade dos serviços de TI. |
| OE04 | Aprimorar a comunicação com públicos externos e internos | IE 4.1 – Disponibilizar as informações de forma clara e objetiva facilitando o acesso e o entendimento das transações para os gestores. IE 4.2 – Gerenciar o portifólio de produtos e serviços de TI com eficiência. |
| OE05 | Desenvolver competências gerenciais. | IE 5.1 – Disponibilizar treinamentos para os gestores, como forma de elevar o nível de qualidade do gerenciamento dos serviços e infraestrutura. IE 5.2 – Desenvolver Equipes de alto desempenho. IE 5.3 – Promover a Troca de Informações e Disseminação do Conhecimento. |
| OE06 | Promover a segurança da informação. | IE 6.1 – Prover os recursos materiais e tecnológicos (instalações, mobiliários, equipamentos e sistemas de informática) que permitam o bom desempenho das unidades de vendas e-commerce. IE 6.2 – Garantir padrões de Excelência nos Serviços de TI. IE 6.3 – Garantir a Segurança da Informação. |
4.1.4. Planos de Ação
O plano de ações proposto representa um desdobramento da estratégia organizacional. Estão relacionadas aos objetivos e/ou iniciativas estratégicas para desenvolvimento e acompanhamento das ações propostas, conforme os itens abaixo:
a) Serviços continuados
Compreende as ações de apoio às atividades finalísticas, não cabendo definição de indicadores e prazos. Tratam da prestação de serviços pelas unidades setoriais e correlatas de TI, diretamente ou por meio de terceirizados, realizados de forma ininterrupta.
| Ação | OE | IE |
|---|---|---|
| Hospedagem e Manutenção dos Sistemas e Portais | OE3 | IE 3.2 IE 3.3 |
| Gestão da Infraestrutura (rede lógica e física) | OE6 | IE 6.1 IE 6.2 IE 6.3 |
| Capacitação | OE5 | IE 5.1 IE 5.2 IE 5.3 |
b) Aplicações
Compreende os projetos de desenvolvimento, modernização ou aperfeiçoamento de sistemas.
| Tema | Ação | Indicador | Meta | Prazo | OE | IE |
|---|---|---|---|---|---|---|
| Sistemas Administrativos e de Gestão | ||||||
| Reestruturação dos Sistemas Internos | Índice de Execução do Cronograma | 100% | 12/2018 | OE3 OE4 |
IE 3.2 IE 4.1 |
|
| Implantar Sistema de Satisfação e Uso dos Recursos Tecnológicos | Índice de Execução do Cronograma | 100% | 12/2018 | OE3 OE4 |
IE 3.2 IE 4.1 |
|
| Implantar Portal | Índice de Execução do Cronograma | 100% | 12/2018 | OE3 OE4 |
IE 3.2 IE 4.1 |
c) Infraestrutura
Compreende os projetos de modernização e ampliação da infraestrutura de TI da organização e de melhoria dos serviços prestados aos usuários. As ações aqui propostas objetivam aprimorar a gestão da infraestrutura de TI, reduzir os riscos relacionados à segurança da informação e agregar qualidade no suporte às atividades finalísticas, com a premissa da redução de custos operacionais.
| Tema | Ação | Indicador | Meta | Prazo | OE | IE |
|---|---|---|---|---|---|---|
| Gestão de Infraestrutura de TI | ||||||
| Implantar Centro de Atendimento Presencial e Remoto | Índice de Execução do Cronograma | 100% | 06/2018 | OE1 | IE 1.1 | |
| Implantar Processos de Tecnologias para Gestão do Conhecimentos | Índice de Execução do Cronograma | 100% | 12/2018 | OE5 | IE 5.1 IE 5.2 IE 5.3 |
|
| Implantar Sala Cofre/Segurança | Índice de Execução do Cronograma | 100% | 06/2018 | OE6 OE4 |
IE 6.1 IE 6.3 |
d) Processos
Compreende os projetos de implementação formal de processos de TI e de gestão de TI. Essas ações visam à difusão de uma cultura de governança de TI para a elevação da maturidade da TI da organização.
| Tema | Ação | Indicador | Meta | Prazo | OE | IE |
|---|---|---|---|---|---|---|
| Gestão de TI (Serviços e Processos) | ||||||
| Implantar Plataforma Corporativa de Gestão de Negócio | Índice de Execução do Cronograma | 100% | 06/2018 | OE5 | IE 5.2 | |
| Desenvolver Sistema de Apoio a Decisão | Índice de Execução do Cronograma | 100% | 12/2018 | OE5 | IE 5.2 |
e) Pessoas
Compreende os projetos de melhorias quantitativas e qualitativas do pessoal de TI. Envolve ações de diagnóstico, adequação de perfis, planejamento e execução de capacitação e gestão da distribuição dos profissionais de TI da organização.
| Tema | Ação | Indicador | Meta | Prazo | OE | IE |
|---|---|---|---|---|---|---|
| Gestão de Pessoal de TI | ||||||
| Pesquisa de Satisfação dos Usuários de TI | Índice de Satisfação | 95% | 12/2018 | OE1 | IE 1.1 IE 1.3 |
|
| Capacitação | Índice de Funcionários Capacitados | 90% | 06/2018 | OE5 | IE 5.1 |
f) Aquisições
Este segmento objetiva relacionar as necessidades de aquisição e contratação de serviços e soluções de TI, identificadas durante o processo de elaboração do PDTI, e que não estão vinculadas às ações listadas nos demais tópicos.
| Tema | Ação | Indicador | Meta | Prazo | OE | IE |
|---|---|---|---|---|---|---|
| Aquisições e Soluções para TI | ||||||
| Contratação de Serviços | Índice de Execução do Cronograma | 100% | 05/2018 | OE1 | IE 1.1 IE 1.3 |
|
| Aquisição de Equipamentos | Índice de Execução do Cronograma | 100% | 06/2018 | OE1 | IE 1.1 IE 1.3 IE 3.3 |
|
| Aquisição de Licenças de Softwares e Aplicativos | Índice de Execução do Cronograma | 100% | 05/2018 | OE1 OE3 |
IE 1.1 IE 1.3 IE 3.3 |
4.2. Políticas de Qualidade em TI
Tendo em vista ainda que a conquista de uma certificação para uma empresa significa alcançar um padrão internacional de qualidade, e que a qualidade é atualmente o principal fator que o consumidor busca quando decide pela aquisição de um produto ou serviço, a qualidade deve ser incorporada a um produto ou serviço e requer a conjugação de esforços de todos os membros de uma empresa, a integração de todas as funções e recursos que ela dispõe. A garantia da qualidade do software tem o objetivo avaliar a aderência das atividades executadas, padrões, processos, procedimentos, proporcionando uma avaliação objetiva dos produtos e dos processos em relação aos padrões.
Com o intuito de conquistar maior qualidade na construção de softwares e produtos, há a necessidade de buscar a conformidade certificações internacionais e padrões internacionais. Padrões e normas medem vários aspectos da qualidade de software (a qualidade do produto, a qualidade do processo de desenvolvimento e nível de maturidade da organização) com o intuito de atingir a melhoria da qualidade contínua.
Este PDTI contempla um plano de garantia de qualidade de software para todo e qualquer software desenvolvido e disponível para a organização, com foco nos processos de desenvolvimento independente de sua complexidade.
4.2.1. CMMI
O CMMI busca estabelecer um modelo único para o processo de melhoria corporativo, integrando diferentes modelos e disciplinas (Engenharia de sistemas, Engenharia de software, Desenvolvimento integrado de produtos e processos e fontes de abastecimento). É um modelo de referência que contém práticas (genéricas ou específicas) necessárias à maturidade em disciplinas específicas. Contem 3 modelos:
- CMMI for Development (CMMI-DEV): voltado ao processo de desenvolvimento de produtos e serviços;
- CMMI for Acquisition (CMMI-ACQ): voltado aos processos de aquisição e terceirização de bens e serviços; e,
- CMMI for Services (CMMI-SVC): voltado aos processos de empresas prestadoras de serviços).
O CMMI é um guia que visa a melhorar processos organizacionais e a habilidade desses em gerenciar o desenvolvimento, a aquisição e a manutenção de produtos e serviços; O CMMI possui 5 níveis de maturidade e tem as áreas de processos que cada nível envolve: - Nível 1: Inicial (Ad-hoc). Não possui áreas de processo.
- Nível 2: Gerenciado / Gerido. Áreas de processo: gerenciamento de requisitos, planejamento de projeto, acompanhamento e controle de projeto, gerenciamento de acordo com fornecedor, medição e análise, garantia da qualidade de processo e produto e gerência de configuração.
- Nível 3: Áreas de processo: definido desenvolvimento de requisitos, solução técnica, integração de produto, verificação, validação, foco de processo organizacional, definição de processo organizacional, treinamento organizacional, gerenciamento integrado de projeto, gerenciamento de riscos e análise de decisão e resolução.
- Nível 4: Quantitativamente gerenciado / Gerido quantitativamente. Áreas de processo: desempenho de processo organizacional e gerenciamento quantitativo de projeto.
- Nível 5: Em otimização. Áreas de processo: gestão do desempenho organizacional e análise causal e resolução.
No primeiro nível a nossa empresa ainda era pequena e só contava com 5 funcionários que dividiam entre si os trabalhos conforme iam chegando, preocupando-se apenas em entregar aos clientes aquilo que foi requisitado, passando diretamente dos requisitos para a codificação, onde havia pouca documentação das coisas da empresa. Quando a nossa microempresa percebeu a importância de se gerenciar os projetos e assim nos preparamos para alcançar o segundo nível.
No segundo nível a organização já se apoiava nos processos básicos de gerência de projetos, preocupando-se com o controle de custos, prazos e escopo. Com essas documentações foi possível repetir projetos com aplicações similares. Foi possível também controlar a evolução dos requisitos e inserir avaliações no final de cada marco do projeto, bem como a evolução das configurações do software. Precisamos trabalhar pontos como gestão de requisitos, de acordo com fornecedores e de configuração, planejamento e monitoramento de projetos.
Atualmente no terceiro nível, a organização interna das tarefas estão definidas, os processos de software são documentados, padronizados e integrados em um processo de desenvolvimento de software, padrão da empresa. Os processos estão estabelecidos e padronizados em toda à organização, pertencendo a parte de organização e não mais de projetos. Mesmo com a padronização de processos, percebemos que é possível adaptar os processos para as necessidades particulares de cada projeto. Precisamos trabalhar pontos como definição de processos organizacionais, gestão de riscos e análise de decisões.
Buscamos então, no ano de 2018, primeiro ano do biênio deste PDTI, estarmos no quarto nível onde as metas quantitativas de qualidade e produtividade que serão coletadas em todos os projetos para que assim possamos avaliar o progresso de desenvolvimento e a ocorrência de problemas. Estamos melhorando o controle sobre os produtos e processos, percebendo que a variação das medidas está diminuindo cada vez mais.
Pretendemos alcançar também o quinto e último nível no final do segundo ano do biênio, inserindo como parte da rotina de nossa empresa com um engajamento na melhoria contínua de seus processos, realizando o planejamento de tecnologias e a melhoria de processos e conseguindo identificar nossas fraquezas prevenindo os defeitos e fortalecendo nossos processos de forma proativa.
4.2.2. Normas de Qualidade de Software
A ISO é uma entidade de padronização e normatização, criada em Genebra em 1947 com o objetivo aprovar normas internacionais (como normas técnicas, classificações de países, normas de procedimentos, processos etc.), em todos os campos que facilitem o comércio e promovam boas práticas de gestão e o avanço tecnológico, além de disseminar conhecimentos. No Brasil, a ISO é representada pela ABNT (Associação Brasileira de Normas Técnicas). As aplicações das normas da ABNT não se configuram como uma obrigação, pois é uma instituição privada e sendo assim cada entidade decide quanto a utilização oficial das normas da ABNT. Cada norma técnica aprovada e publicada pela ABNT possui um código específico, normalmente iniciada pela sigla NBR.
A ISO Promove a normatização de empresas e produtos, para manter a qualidade permanente. Suas normas mais conhecidas são a ISO 9000 (série de cinco normas internacionais sobre o gerenciamento e a garantia da qualidade, que compreende a ISO 9000, ISO 9001, ISO 9002, ISO 9003 e ISO 9004.), ISO 14000 e ISO 14064. As ISO 9000 e 9001 são um sistema de gestão de qualidade aplicado em empresas, e ISO 14000 e ISO 14064 são um sistema de gestão da qualidade.
“A Comissão Eletrotécnica Internacional (IEC) é a organização mundial líder que prepara e publica Normas Internacionais para toda elétrica, eletrônica e tecnologias relacionadas” (IEC). A estrutura de governo da IEC está direcionada para os dois principais ramos do trabalho da IEC: a preparação das Normas Internacionais IEC e o gerenciamento da Certificação IEC ou Esquemas de Avaliação da Conformidade. As suas normas englobam toda elétrica, eletrônica e tecnologias associadas em qualquer local; também envolve disciplinas relacionadas tais como terminologia, compatibilidade eletromagnética, performance, segurança e meio ambiente, incluindo trabalhos na otimização da eficiência energética e desenvolvimento de normas para energias renováveis. Tem como alvo os países em desenvolvimento em todo o mundo e oferece uma participação limitada nos trabalhos da IEC e no uso das Normas IEC.
Com o auxílio de consultorias especializadas, nossa empresa possui e implementa as normas ISO 9000 (que trata sobre gestão da qualidade e de garantia da qualidade), ISO 9001 (que trata sobre modelo de garantia de qualidade em projeto, instalação, desenvolvimento, produção e assistência técnica), ISSO 9002 (que trata sobre modelo de qualidade em produção e instalação). A implementação e a adequação dos processos da empresa necessários para se obter as certificações.
No final do ano de 2018 pretendemos adquirir as certificações ISO 9003 (modelo para garantia da qualidade em inspeção e ensaios finais), ISO 9004 (gestão da qualidade e elementos do sistema da qualidade) e ISO 9000-3 (diretrizes para aplicação da ISO 9001 ao desenvolvimento, fornecimento e manutenção de software), para tal coisa já estamos adequando os processos da empresa necessários para obter tais certificações. Mas mesmo com a implementação, ainda não possuímos a certificação pois para isso precisamos que um órgão certificador realize as auditorias oficiais para verificar se as implementações estão condizentes com a norma e por emitir o certificado que tem prazo de duração de 3 anos.
4.2.3. Definição de Testes
Teste de software é a etapa final de controle de qualidade e serve para assegurar que o software contempla todas as funcionalidades definidas em seu projeto, atendendo todos os requisitos estabelecidos (funcionais e não funcionais). A metodologia do trabalho de testes de software na organização seguirá os parâmetros e diretrizes aqui abordados.
4.2.3.1. Teste de Instalação
O Teste de instalação verificará a instalação do software sob diferentes condições:
- Se a máquina possui os requisitos mínimos para a instalação do sistema;
- Se a instalação do sistema ocorre normalmente sem erros;
- Se é possível instalar o sistema em diferentes plataformas de hardware;
- Se é possível instalar o sistema em diferentes plataformas de software.
4.2.3.2. Teste de Estresse
O teste de estresse verificará o software sob condições extremas e se dará com os seguintes testes:
- Inserir cargas de trabalho (em número triplicado ao escolhido pelo cliente) para garantir que o sistema funcione conforme o previsto sob condições anormais;
- Sobrecarregar os hardwares utilizados para garantir que o sistema funcione conforme o previsto sob condições anormais.
4.2.3.3. Teste de Desempenho/Performance
O teste de desempenho/performance se dará com os seguintes parâmetros:
- Medir e avaliar o tempo de resposta com 20 usuários;
- Medir e avaliar o tempo de resposta com 500 usuários;
- Medir e avaliar o tempo de resposta com 2000 usuários;
- Medir e avaliar o tempo de resposta com 10000 usuários;
- Verificar o tempo das transações com 20 usuários;
- Verificar o tempo das transações com 500 usuários;
- Verificar o tempo das transações com 2000 usuários;
- Verificar o tempo das transações com 10000 usuários;
- Verificar o tempo de resposta para consultas no banco de dados;
- Verificar o tempo de resposta de inclusões de registros no banco de dados;
- Verificar o tempo de resposta da alteração de conteúdos no banco de dados;
- Verificar o tempo de resposta entre a troca de informações do servidor e os terminais.
4.2.3.4. Teste de Validação
O Teste de validação se dará da seguinte forma:
- Validar os requisitos do sistema;
- Validar sua implementação.
4.2.3.5. Teste de Usabilidade/Interface
O Teste de usabilidade/interface se dará da seguinte forma:
- Verificar se as funções da aplicação são claras para o usuário;
- Verificar se as funções da aplicação facilmente entendidas e operadas pelos usuários pelo usuário;
- Se as mensagens emitidas ao usuário são entendidas pelos usuários.
4.2.3.6. Teste de Falha/Recuperação
O teste de falha/recuperação se dará da seguinte forma:
- Verificar se os sistemas continuam com sua execução quando uma falha ocorrer;
- Verificar se o sistema está realizando os backups;
- Verificar se os backups estão conseguindo assumir suas funções.
4.2.3.7. Teste de Banco de Dados
O teste de banco de dados verificará:
- Se as informações podem ser inseridas do Banco de Dados;
- Se as informações podem excluídas do Banco de Dados;
- Se as informações podem modificadas no Banco de Dados;
- Se as informações podem ser consultadas do Banco de Dados;
- Se os perfis de usuários podem realizar o que foi levantado nos requisitos.
4.2.3.8. Teste Funcional
O teste funcional:
- Verificar se os usuários conseguem ter acesso ao sistema por meio do login e senha.
4.2.3.9. Teste de Segurança e de Controle de Acesso
O Teste de segurança e de controle de acesso deverá ser testado da seguinte forma:
- Fazer login em diferentes perfis a fim de verificar se os usuários têm acesso as informações do sistema;
- Verificar se os usuários podem fazer alterações nas informações do sistema.
4.2.3.10. Teste de Validação de Campos/Informações
O teste de validação de campos/informações inseridas serão validados da seguinte forma:
- Inserir dados nos campos para verificar se as informações obrigatórias foram preenchidas;
- Verificar se as informações inseridas estão no formato correto.
4.2.4. Definição de Métricas
4.2.4.1. Teste de Instalação
| Objetivo | Verificar se a máquina instalará apropriadamente o software. |
| Técnica | Começar ou executar a instalação. |
| Critério de Finalização | Instalação bem-sucedida, sem falhas e em tempo razoável. |
4.2.4.2. Teste de Estresse
| Objetivo | Verificar se o software responde no tempo habitual quando o sistema for instalado em condições anormais. |
| Técnica | O testador irá rodar um software que irá reduzir momentaneamente a memória do computar para rodar no mesmo momento em que ele utiliza o software gerado pela empresa. |
| Critério de Finalização | O software consegue funcionar normalmente sob grande carga de processamento. |
4.2.4.3. Teste de Desempenho/Performance
| Objetivo | Verificar o comportamento do sistema em relação à sua performance sob as seguintes condições:
|
| Técnica | Scripts serão rodados em uma máquina e serem repetidas com múltiplos clientes |
| Critério de Finalização |
|
4.2.4.4. Teste de Validação
| Objetivo | Verificar o comportamento se os requisitos levantados foram inseridos no sistema e se estão funcionando. |
| Técnica | Utilizar um check list para os requisitos levantados a fim de comprovar que os requisitos foram cumpridos. |
| Critério de Finalização | O software implementa cada um dos requisitos corretamente e completamente |
4.2.4.5. Teste de Usabilidade/Interface
| Objetivo |
|
| Técnica | Criar ou modificar os testes para cada janela para verificar a navegação e os estados de objeto apropriados para cada janela e objetos da aplicação. |
| Critério de Finalização |
|
4.2.4.6. Teste de Falha/Recuperação
| Objetivo | Verificar se o sistema está realizando os backups. |
| Técnica | Forçar o sistema a dar erro para ter que reiniciar e precisar utilizar o backup. |
| Critério de Finalização | A recuperação dos dados do backup foi bem-sucedida. |
4.2.4.7. Teste do Banco de Dados
| Objetivo | Garantir que o acesso ao banco de dados funciona adequadamente e sem inconsistência dos dados. |
| Técnica |
|
| Critério de Finalização | Os métodos e processos de acesso à base de dados funcionam como projetados e sem nenhuma corrupção de dados. |
4.2.4.8. Teste Funcional
| Objetivo | Garantir que o acesso ao sistema ocorre apenas por meio do login de usuário com usuário e senha. |
| Técnica |
|
| Critério de Finalização | O sistema permite entrada apenas com um login de usuário e senha corretos. |
4.2.4.9. Teste de Segurança e de Controle de Acesso
| Objetivo | Do nível de aplicação:
|
| Técnica | Do nível de aplicação:
|
| Critério de Finalização | Cada tipo de usuário só pode realizar o que for permitido em seu nível. |
4.2.4.10. Teste de Validade de Campos/Função
| Objetivo |
|
| Técnica |
|
| Critério de Finalização |
|
4.3. Gestão do Conhecimento
Para se tornar competitiva em uma economia baseada no conhecimento, nossa organização precisa perceber que deve administrar e disseminar um ativo intangível: o conhecimento. Conhecimento não é acúmulo de informações, apesar de informações acumuladas ser parte de sua composição.
A gestão do conhecimento implicará em obter e compartilhar o conhecimento bem como utilizar de tecnologias para o seu compartilhamento e disseminação, valorizando o profissional e a sua atividade, estimulando o pensamento investigativo e criativo e eliminar o receio de compartilhar o conhecimento.
4.3.1. Diagnóstico de Gestão do Conhecimento na TI
Para realização do diagnóstico sobre a Gestão do Conhecimento utilizou-se o Método Maturidade em Gestão do Conhecimento constante de BATISTA (2012), para avaliação da Gestão do Conhecimento com os seguintes objetivos:
- Determinar o grau de utilização da Gestão do Conhecimento na organização;
- Determinar se a organização conta com condições adequadas para implementar e manter de forma sistemática os processos de Gestão do Conhecimento; e
- Identificar os pontos fortes e oportunidades de melhoria da Gestão do Conhecimento.
O Nível de Maturidade é uma escala de medida onde se pode avaliar a capacidade e o nível de preparação de uma organização em utilizar de forma adequada seus ativos intelectuais ou capital intelectual (BATISTA, 2012)
Com base na autoavaliação foi verificada a pontuação constante das tabelas abaixo para os itens avaliados (de 1 a 42), e atribuído uma nota para cada um desses itens, conforme critérios abaixo:
- Para os itens de 1 a 36 foram utilizados os seguintes valores:
| Situação Atual | Escala de Pontuação |
|---|---|
| As ações descritas são muito bem realizadas | 5 |
| As ações descritas são bem realizadas | 4 |
| As ações descritas são realizadas de forma adequada | 3 |
| As ações descritas são mal realizadas | 2 |
| As ações descritas são muito mal realizadas ou ainda não são realizadas | 1 |
- Para os itens de 37 a 42 foram utilizados os seguintes valores:
| Situação Atual | Escala de Pontuação |
|---|---|
| Houve melhoria em todos os indicadores utilizados | 5 |
| Houve melhoria em quase todos os indicadores utilizados | 4 |
| Houve melhoria nos resultados da maioria dos indicadores utilizados | 3 |
| Houve melhoria nos resultados de alguns indicadores utilizados | 2 |
| A organização não melhorou ou ainda não é possível comprovar melhorias por ausência de indicadores | 1 |
Critério 1.0: Liderança em Gestão do Conhecimento Organizacional – CGO
| Critérios | Pontuação | |
|---|---|---|
| 1 | A organização compartilha o Conhecimento, a Visão e a Estratégia de GC fortemente alinhados com a visão, missão e objetivos estratégicos da organização. | 3 |
| 2 | Arranjos organizacionais foram implantados para formalizar as iniciativas de GC (exemplos: Uma unidade central de coordenação da gestão da informação/conhecimento; Gestor Chefe de Gestão da Informação/Conhecimento; Equipes de Melhoria da Qualidade; Comunidades de Prática; e Redes de Conhecimento). | 2 |
| 3 | Recursos financeiros são alocados nas iniciativas de GC. | 3 |
| 4 | A organização tem uma política de proteção da informação e do conhecimento (exemplos: proteção da propriedade intelectual, segurança da informação e do conhecimento e política de acesso, integridade, autenticidade e sigilo das informações). | 4 |
| 5 | A alta administração e as chefias intermediárias servem de modelo ao colocar em prática os valores de compartilhamento do conhecimento e de trabalho colaborativo. Eles passam mais tempo disseminando informação para suas equipes e facilitando o fluxo horizontal de informação entre suas equipes e equipes de outros departamentos/divisões/unidades. | 4 |
| 6 | A alta administração e as chefias intermediárias promovem reconhecem e recompensam a melhoria do desempenho, o aprendizado individual e organizacional, o compartilhamento de conhecimento e a criação do conhecimento e inovação. | 3 |
| Subtotal - Critério 1.0 | 19 | |
Critério 2.0: Processo
| Critérios | Pontuação | |
|---|---|---|
| 7 | A organização define suas competências essenciais (capacidades importantes do ponto de vista estratégico que concede à organização vantagem comparativa) e as alinha à sua missão e aos objetivos da organização. | 3 |
| 8 | A organização modela seus sistemas de trabalho e processos de apoio e finalísticos chave para agregar (“ao invés de criar”) valor ao cliente e alcançar alto desempenho institucional. | 3 |
| 9 | Na modelagem de processos são contemplados os seguintes fatores: novas tecnologias, compartilhamento de conhecimento na organização, flexibilidade, eficiência, eficácia e efetividade para o cliente. | 3 |
| 10 | A organização tem um sistema organizado para gerenciar situações de crise ou eventos imprevistos que assegura a continuidade das operações, prevenção e recuperação. | 2 |
| 11 | A organização implementa e gerencia os processos de apoio e finalísticos chave para assegurar o atendimento dos requisitos do cliente e a manutenção dos resultados da organização. | 3 |
| 12 | A organização avalia e melhora continuamente seus processos de apoio e finalísticos para alcançar um melhor desempenho, reduzir a variação, melhorar produtos e serviços públicos, e para manter-se atualizada com as práticas de excelência em gestão. | 3 |
| Subtotal - Critério 2.0 | 17 | |
Critério 3.0: Pessoas
| Critérios | Pontuação | |
|---|---|---|
| 13 | Os programas de educação e capacitação, assim como os de desenvolvimento de carreiras ampliam o conhecimento, as habilidades e as capacidades do funcionário, servem de apoio para o alcance dos objetivos da organização e contribuem para o alto desempenho institucional. | 2 |
| 14 | A organização dissemina de maneira sistemática informações sobre os benefícios, a política, a estratégia, o modelo, o plano e as ferramentas de GC para novos funcionários/servidores da organização. | 3 |
| 15 | A organização tem processos formais de “mentoring”, “coaching” e tutoria. | 4 |
| 16 | A organização conta com banco de competências dos seus funcionários. | 4 |
| 17 | A colaboração e o compartilhamento do conhecimento são ativamente reconhecidos e recompensados/corrigidos. | 4 |
| 18 | A organização do trabalho contempla a formação de pequenas equipes/grupos (exemplos: grupos de trabalho, comissões, círculos de qualidade, equipes de melhoria de processos de trabalho, equipes interfuncionais, equipes interdepartamentais, comunidades de prática) e a estrutura por processos para enfrentar as preocupações e os problemas no local de trabalho. | 4 |
| Subtotal - Critério 3.0 | 21 | |
Critério 4.0: Tecnologia
| Critérios | Pontuação | |
|---|---|---|
| 19 | A alta administração implantou uma infraestrutura de tecnologia da informação – TI (exemplos: Internet, Intranet e sitio na Rede Mundial de Computadores (web) e dotou a organização com a estrutura necessária para facilitar a efetiva GC). | 3 |
| 20 | A infraestrutura de TI está alinhada com a estratégia de GC da organização. | 3 |
| 21 | Todas as pessoas da organização têm acesso a computador. | 4 |
| 22 | Todas as pessoas têm acesso à Internet/intranet e a um endereço de e-mail. | 4 |
| 23 | As informações disponíveis no sitio da web/intranet são atualizados regularmente. | 4 |
| 24 | A Intranet (ou uma rede similar) é usada como a principal fonte de comunicação em toda a organização como apoio à transferência de conhecimento e ao compartilhamento de informação. | 3 |
| Subtotal - Critério 4.0 | 21 | |
Critério 5.0: Processos de Conhecimento
| Critérios | Pontuação | |
|---|---|---|
| 25 | A organização tem processos sistemáticos de identificação, criação, armazenamento, compartilhamento e utilização do conhecimento. | 2 |
| 26 | A organização conta com um mapa de conhecimento e distribui os ativos ou recursos de conhecimento por toda a organização. | 2 |
| 27 | O conhecimento adquirido após a execução de tarefas e a conclusão de projetos é registrado e compartilhado. | 3 |
| 28 | O conhecimento essencial dos funcionários que estão saindo da organização é retido. | 3 |
| 29 | A organização compartilha as melhores práticas e lições aprendidas por toda a organização para que não haja um constante “reinventar da roda” e retrabalho. | 4 |
| 30 | As atividades de “benchmarking” são realizadas dentro e fora da organização, os resultados são usados para melhorar o desempenho organizacional e criar novo conhecimento. | 4 |
| Subtotal - Critério 5.0 | 18 | |
Critério 6.0: Aprendizagem e Inovação
| Critérios | Pontuação | |
|---|---|---|
| 31 | A organização articula e reforça continuamente como valores a aprendizagem e a inovação. | 3 |
| 32 | A organização considera a atitude de assumir riscos ou o fato de cometer erros como oportunidades de aprendizagem desde que isso não ocorra repetidamente. | 4 |
| 33 | Equipes interfuncionais são formadas para resolver problemas ou lidar com situações preocupantes que ocorrem em diferentes unidades gerenciais da organização. | 4 |
| 34 | As pessoas sentem que recebem autonomia dos seus superiores hierárquicos e que suas ideias e contribuições são geralmente valorizadas pela organização. | 4 |
| 35 | As chefias intermediárias estão dispostas a usar novas ferramentas e métodos. | 4 |
| 36 | As pessoas são incentivadas a trabalhar junto com outros e a compartilhar informação. | 5 |
| Subtotal - Critério 6.0 | 24 | |
Critério 7.0: Resultado da Gestão do Conhecimento
| Critérios | Pontuação | |
|---|---|---|
| 37 | A organização tem um histórico de sucesso na implementação da GC e de outras iniciativas de mudança que pode ser comprovado com resultados de indicadores de desempenho. | 2 |
| 38 | São utilizados indicadores para avaliar o impacto das contribuições e das iniciativas de GC nos resultados da organização. | 3 |
| 39 | A organização melhorou – graças às contribuições e às iniciativas da GC – os resultados relativos aos indicadores de qualidade dos produtos e serviços. | 3 |
| 40 | A organização melhorou – graças às contribuições e às iniciativas de GC – os resultados relativos aos indicadores de eficiência. | 3 |
| 41 | A organização melhorou – graças às contribuições e às iniciativas de GC – os resultados relativos aos indicadores de efetividade social. | 2 |
| 42 | A organização melhorou – graças às contribuições e às iniciativas de GC – a capacidade de realização dos seus objetivos estratégicos: linhas de negócio e de gestão. | 2 |
| Subtotal - Critério 7.0 | 15 | |
Fonte: Adaptado da publicação da Asian Productivity Organizational (APO) – KM Facilitator’s Guide.
Tabela Resumo da Pontuação e Gráfico Radar
| Critério | Pontuação por Critérios | Pontuação Máxima | |
|---|---|---|---|
| 1.0 | Liderança em GC (1 a 6) | 19 | 30 |
| 2.0 | Processo (7 a 12) | 17 | 30 |
| 3.0 | Pessoas (13 a 18) | 21 | 30 |
| 4.0 | Tecnologia (19 a 24) | 21 | 30 |
| 5.0 | Processos de GC (25 a 30) | 18 | 30 |
| 6.0 | Aprendizagem e Inovação (31 a 36) | 24 | 30 |
| 7.0 | Resultados de GC (37 a 42) | 15 | 30 |
| Total | 135 | 210 | |
Fonte: KM Facilitator’s Guide da APO
Com base na pontuação total obtida na aplicação do instrumento de avaliação foi possível identificar o nível de maturidade em GC que a organização se encontra. Com uma pontuação média a organização está no nível de introdução de maturidade de GC.
Desta forma, 135 (pontos totais) de 210 pontos representam 64,28% do que se poderia atingir, justificando dessa forma a importância da implementação da GC para a organização.
Gráfico Radar da Situação da Empresa - Maturidade em Gestão do Conhecimento

Quadro de Maturidade em Gestão do Conhecimento – Análise da Pontuação
| Maturidade | 189-200 | GC Está Institucionalizada |
| Refinamento | 147-188 | A implementação de GC é avaliada e melhorada continuamente |
| Introdução/Expansão | 126-146 | Há práticas de GC em algumas áreas |
| Iniciação | 84-125 | Começa a reconhecer a necessidade de gerencia do conhecimento |
| Reação | 42-83 | Não sabe o que é GC e desconhece a sua importância para aumentar a eficiência, melhorar a qualidade e a efetividade social |
4.3.2. Proposta de Tecnologias GC
Serão adotadas ferramentas de Gestão do conhecimento para o armazenamento e disseminação do conhecimento, planejados de acordo com a missão da organização e suas estratégias estabelecidas, conforme quadro abaixo:
| Organizar/Armazenar | Disseminar |
|---|---|
| Taxionomia | Newsletter |
| Arvore do Conhecimento | Portal |
| Banco de Dados | Comunidade de Pratica |
| Biblioteca Virtual | Fóruns e Listas de Discussões |
a) Organizar/Armazenar
- Taxonomia – Ferramenta de gerenciamento de conteúdo e de classificação para pesquisa sistemática e facilitar a comunicação entre especialistas ou, de outra forma, dentro do contexto do conhecimento armazenado. Será muito útil para a pesquisa pelo Portal ou pela Comunidade de Prática.
- Árvore do Conhecimento – Ferramenta para armazenamento hierárquico do conhecimento compartilhado, agrupados por competência e avançando para áreas especializadas e/ou técnicas até o seu menor dado com significado para a organização (informação com valor).
- Banco de Dados – Repositório organizacional planejado de acordo com a missão da organização e alinhados à estratégia do negócio para garantir o acesso ao conhecimento explícito registrado.
- Biblioteca Virtual – Ferramenta para armazenamento de livre acesso aos funcionários, de conteúdo livre e legítimo, de conteúdo digital e em diferentes formatos, para disponibilização aos interessados para uso nas ferramentas de disseminação utilizadas.
b) Disseminar
- Comunidade de Prática – Serão utilizados como instrumentos de suporte a equipe e gerentes para disponibilização e compartilhamento de informações e conhecimentos que, em muitos casos, estão retidos (conhecimento tácito) em alguns funcionários. Com direcionamento para assuntos técnicos e estratégicos para que as boas práticas sejam adotadas e seguidas como casos de sucesso.
- Newsletter – Periódicos eletrônicos com relatórios, teses de autoria dos funcionários, documentos digitalizados, organizado de tal forma que o conhecimento explícito esteja acessível.
- Portal – Disponibilização de forma centralizada, estruturada e integrada de conteúdos em vários formatos, com a ideia da disseminação dos conhecimentos já estabelecidos (catalogados) e mapeados com as ferramentas disponíveis.
- Fóruns e Listas de Discussões – Incentivaremos o uso dos fóruns, como ferramentas informais, para discutir, transferir e compartilhar informações, ideias e experiências que contribuirão para o aperfeiçoamento de processos e atividades dentro da organização.
4.3.3. Mapeamento de Competências de TI
| Matriz de Compentências/Funções | ||||||||||||
|---|---|---|---|---|---|---|---|---|---|---|---|---|
| Grau de Conhecimento: N - Não Necessário B - Básico (noção superficial) D - Domínio E - Especialista |
Funções | |||||||||||
| Compentências (Módulos de Formação) |
A | B | C | D | E | F | G | H | I | J | K | L |
| Gerência e Operação de TI | ||||||||||||
| BI | B | N | D | N | N | N | N | N | N | N | N | N |
| ITIL | D | B | B | B | B | B | N | N | N | N | N | N |
| Gerência de Projetos | D | B | B | B | B | B | N | N | N | N | N | N |
| Modelagem de Dados | B | B | D | B | N | B | N | N | N | N | N | N |
| Suporte de Infraestrutura de Redes | ||||||||||||
| Segurança da Informação | B | B | B | B | D | D | B | B | B | N | N | N |
| Gestão de Redes | B | B | B | B | D | D | B | B | B | N | N | N |
| Virtualização/Cloud Computing | B | B | B | B | D | D | B | B | B | N | N | N |
| Desenvolvimento | ||||||||||||
| Desenvolvimento Web/HTML/CSS | B | B | B | D | B | B | N | N | N | N | N | N |
| PHP | B | B | B | D | N | N | N | N | N | N | N | N |
| Java | B | B | B | D | N | N | N | N | N | N | N | N |
| Práticas UML | B | B | B | D | B | B | N | N | N | N | N | N |
| Conhecimento Básico | ||||||||||||
| Informática Básica | D | D | D | D | D | D | N | N | N | N | B | B |
| Aplicações da Internet | B | D | D | D | D | D | B | B | B | N | B | B |
| Inglês Técnico | D | D | D | D | D | D | B | B | B | N | B | N |
| MS-Office(R) (Pacote Office) | B | D | D | D | D | D | B | B | B | N | B | B |
| Software Livre | B | D | D | D | D | D | B | B | B | N | B | B |
| Gerenciamento de Banco de Dados | ||||||||||||
| Administração SGBD Oracle | B | B | D | B | N | N | N | N | N | N | N | N |
| Legendas das Funções: | ||
|---|---|---|
| A - Diretor de TI | B - Analísta de Sistemas | C - Analista de Banco de Dados |
| D - Programador/Desenvolvedor | E - Analista de Redes | F - Analista de Suporte |
| G - Técnico de Informática | H - Técnico de Suporte | I - Técnico de Redes |
| J - Usuário/Patrocinador | K - Usuário de Sistemas | L - Pessoal Administrativo |
4.4. Sustentabilidade e Ética Profissional
Toda organização precisa gerenciar suas atividades de forma que possa identificar, entender e executar com eficiência os requisitos legais pertinentes ao desenvolvimento dessas atividades, tornando, desta forma, um diferencial competitivo para seu negócio.
A questão é assegurar que as inúmeras legislações sejam atendidas. Isto não é tarefa fácil, há necessidade de tempo e uma ótima gestão, além de um profundo conhecimento em técnicas e tecnologias necessárias para a ótima condução e orientação nos processos do seu negócio.
Para atender adequadamente os requisitos legais faz-se necessário um controle e um monitoramento de indicadores e parâmetros para poder considerar ações de correção e melhoria para programas de desenvolvimento sustentável que serão estabelecidos.
Os programas e atividades de gerenciamento ambiental aqui descritos são indicados para minimizar os impactos ambientais de suas atividades e melhorar continuamente seu desempenho ambiental como um diferencial competitivo.
4.4.1. Escopo
4.4.2. Requisitos Legais
- Lei nº 12.305 - Política Nacional de Resíduos Sólidos.
- Decreto nº 5.940, de 25/10/2006 - Institui a separação dos resíduos recicláveis descartados pelos órgãos e entidades da administração pública federal direta e indireta, na fonte geradora, e a sua destinação às associações e cooperativas dos catadores de materiais recicláveis, e dá outras providências.
- Lei nº 9.433, de 08/01/1997 - Institui a Política Nacional de Recursos Hídricos, cria o Sistema Nacional de Gerenciamento de Recursos Hídricos.
- Decreto nº 4.131, de 14/02/2002 - Dispõe sobre medidas emergenciais de redução do consumo de energia elétrica no âmbito da Administração Pública Federal.
- Lei nº 9.795 de 27/04/1999 - Política Nacional de Educação Ambiental.
- Portaria nº 61, de 15/05/2008 – Estabelece práticas de sustentabilidade ambiental nas compras públicas.
- Lei nº 6.938 - Política Nacional do Meio Ambiente.
- Lei nº 9.605 - Crimes Ambientais.
- ABNT NBR ISO 14001:2004 - Gestão Ambiental.
- ABNT NBR ISO 26000:2010 – Diretrizes sobre Responsabilidade Social.
- ABNT NBR ISO 50001 - Gestão do Consumo de Energia Elétrica.
4.4.3. Objetivos Ambientais
a) Gestão dos Resíduos Sólidos
Realizar o descarte do lixo de forma consciente e reciclável.
b) Gestão do Uso da Água
Realizar o aproveitamento de águas pluviais e implantação de torneiras fechamento automátio nos banheiros.
c) Gestão do Consumo de Energia Elétrica
Implantação de lâmpadas Led com sensor de presença.
d) Educação Ambiental
Conscientizar colaboradores com informativos semanais via e-mail sobre o consumo consciente dos recursos naturais e o descarte adequado de resíduos.
e) Responsabilidade Socioambiental
Promover cursos à distância (EAD) para colaboradores e seus familiares sobre noções básicas de comércio e serviços com responsabilidade ambiental.
4.4.4. Metas Ambientais
a) Gestão dos Resíduos Sólidos
Reciclar 70% do lixo até o final do primeiro semestre de 2018.
b) Gestão do Uso da Água
Aproveitamento de 95% da água pluvial com o reaproveitamento em descargas de vasos sanitários, limpezas de pisos e irrigação de jardins e atingir economia de 40% da água utilizada via encanamento até o final do primeiro semestre de 2018.
c) Gestão do Consumo de Energia Elétrica
Reestruturação e adequação do cabeamento para economia de energia. Atingir economia de 40% de energia elétrica através do uso da energia solar até o final do primeiro semestre de 2018.
d) Educação Ambiental
Campanhas de conscientização pró sustentabilidade com a realização de Workshops (EAD) com certificado de conclusão de até 70% dos colaboradores da empresa até o final do primeiro semestre de 2018.
e) Responsabilidade Socioambiental
Atualizar uma vez por semestre o conteúdo dos cursos EaD de noções básicas de comércio e serviços.
4.4.5. Opções Tecnológicas
a) Gestão dos Resíduos Sólidos
Lixeiras adequadas para coleta seletiva.
b) Gestão do Uso da Água
Torneira automáticas e tecnologia para reaproveitamento da água pluvial.
c) Gestão do Consumo de Energia Elétrica
Lâmpadas Led com sensor de presença e placas de captação de energia solar.
d) Educação Ambiental
Workshops (EAD) e campanhas de conscientização pró sustentabilidade.
e) Responsabilidade Socioambiental
Descarte adequado do lixo eletroeletrônico, que será encaminhado para centros de reciclagem.
4.4.6. Programas Ambientais
Com a implantação de um programa de sustentabilidade, denominado Colaborador Sustentável, serão adotadas medidas para a conscientização coletiva do uso adequado dos recursos naturais e o descarte e reaproveitamento de materiais, alcançando um equilíbrio entre a atividade organizacional e a consciência ambiental.
O Programa terá como objetivo orientar os colaboradores para as melhores práticas de trabalho e vida sustentável, a fim de que eles possam ser conscientizados, não só na organização, mas também em sua rotina diária, em benefício da empresa, da sociedade e do planeta.
O programa se dará com a implantação de adesivos e pôsteres fixados em painéis informativos com temas sobre reciclagem, reaproveitamento de água, economia de energia e respeito à natureza, visando a conscientização dos colaboradores para que esses busquem sempre ações mais sustentáveis em benefício da coletividade, na posição de cidadão sustentável e consciente a fim de influenciar e estimular um novo estilo de vida.
4.5. Ambiente WEB
4.5.1. Hospedem WEB
Valor expresso em R$/Mês, mínimo de 36 Meses.
| Empresa | Plano I | Plano II | Plano III |
|---|---|---|---|
| br.GoDaddy.com | R$ 6,99 | R$ 15,99 | R$ 18,99 |
| UOL (uolhost) | R$ 26,90 | R$ 9,90 | ND |
| LocaWeb | R$ 26,56 | R$ 44,90 | R$ 76,23 |
| HosGator | R$ 9,59 | R$ 14,39 | R$ 31,99 |
- ND: Não Disponível
- LocaWeb: Média Mensal/Primeiro ano valor com desconto conforme anexo
4.5.2. IP fixo junto a empresa de hospedagem
Valor expresso em R$/Mês, mínimo de 36 Meses.
| Empresa | Valor Mensal |
|---|---|
| br.GoDaddy.com | R$ 23,99 |
| UOL (uolhost) | R$ 0,00 |
| LocaWeb | R$ 20,00 |
4.5.3. Registro do domínio (mínimo 03 anos)
| Empresa | Valor Anual |
|---|---|
| br.GoDaddy.com | R$ 44,99 |
| UOL (uolhost) | R$ 59,90 |
| Registro.br | R$ 37,33 (R$ 112,00) |
- UOL: 5 Anos
4.5.4. Conexão com Internet
Três Cotações de empresas que forneçam conexão para a empresa de no mínimo 15Mb para download e no mínimo 1 Mb de upload, rede física
| Empresa | Valor Mensal |
|---|---|
| Oi Banda Larga (15 Megas) | R$ 64,90 |
| NET Banda Larga (30 Megas) | R$ 96,60 |
| VIVO Banda Larga (25 Megas) | R$ 139,88 |
- Net: Média Mensal/quatro meses o valor com desconto conforme anexo
- VIVO venda combo (Banda Larga + Telefonia Fixa)
4.5.5. Armazenamento em Nuvem (Cloud)
Cotação de três empresas que forneçam espaço em ambiente de nuvem para armazenar arquivos, dados com serviços de acesso remoto via internet.
| Empresa | Valor Mensal |
|---|---|
| Dropbox Business | R$ 117,38 |
| MS®OneDrive | R$ 29,90 |
| AmazonDrive | R$ 10,65 |
- DropBox: US$ 3,13 – US$ 12,50 para 3 usuários – 2TB
- OneDrive: Office 365 5 PCs + 5 Tablet / 5TB
- AmazonDrive: US$ 3,13 – US$ 59,90 annual – Armazenamento Ilimitado
4.5.6. Cotação de e-mail corporativo para 10 e-mails
| Empresa | Valor Mensal |
|---|---|
| br.GoDaddy.com | R$ 22,35 |
| UOL (UOL Hosts) | R$ 0,00 |
| LocaWeb (1) | R$ 0,00 |
| LocaWeb | R$ 10,00 |
- GoDaddy: 15 e-mails
- UOL: 10 contas grátis na hospedagem
- LocaWeb(1): 50 contas grátis na hospedagem
4.5.7. Hostgator: melhor custo x benefício – Justificativa
Escolher uma empresa de hospedagem não é uma atividade trivial. Pode significar o sucesso ou o fracasso do negócio. Os benefícios que uma empresa oferece pode parecer superior à concorrência, visto superficialmente. Mas vários fatores podem (e devem) influenciar na escolha. Dentre os fatores considerados, enumeramos abaixo os principais:
- Comentários e estudos de caso de sucesso de empresas concorrentes;
- Departamento de Suporte da empresa com consultores especializados;
- Suporte de segunda a sexta via telefone (horário comercial:9/21h);
- 55.000 Servidores distribuídos nos EUA, Europa e Ásia;
- Garantia de disponibilidade dos serviços em 99,9%;
- Certificado SSL gratuito por um ano;
- Largura de banda ilimitada;
- E-mails Corporativos e domínio gratuitos no primeiro ano;
- cPanel (ferramenta para gerenciamento de domínio);
- eCommerce (lojas Virtuais); e,
- Domínios ilimitados.
4.6. Empreendedorismo (Anexo)
5. Arquitetura e infraestrutura de TI
5.1. Arquitetura Atual
A arquitetura atual está tecnologicamente defasada e obsoleta. Não está estrutura para atender a capacidade de armazenamento, processamento e segurança necessários para o trafego das transações esperadas, podendo causar falhas, deixar vulnerável a rede e, consequentemente, afetar o seu desempenho. Também foram identificadas falhas que podem causar a indisponibilidade do link da internet, provocando, inevitavelmente, perdas financeiras.
Logo abaixo está representado a arquitetura atual:
5.2. Arquitetura Proposta
Na arquitetura proposta prioriza a eficiência e velocidade do tráfego de dados, com componentes atualizados e dimensionados para atender à demanda esperada pela expansão do comércio eletrônico internacional, eliminando as vulnerabilidades encontradas. Foi considerado ainda a redundância de links da internet (Link Failover) para solucionar o problema de indisponibilidade, implementando o gerenciamento da internet utilizando o balanceamento de conexões (Loadbalance), para aproveitar ao máximo os links contratados.

Para atender as políticas de qualidade e segurança necessárias e para a implantação de uma nova infraestrutura, que terá como objetivo principal a disponibilidade e eficiência dos processos e ainda o Plano de Negócio (e-Commerce), equipamentos e aplicativos serão adquiridos para modernizar essa infraestrutura na organização, a saber:
- 06 Servidores: WEB, DNS, DHCP, FTP, Banco de Dados e de e-Mail;
- 06 Licenças de Windows Server 2012 R2;
- 01 Switch Cisco SG220-26;
- 01 Access Point Cisco WAP321;
- 02 Roteadores Cisco C1950BR;
- 01 Impressora departamental laser Xerox;
- 05 Estações de trabalho Dell i5 Small Desktop (Licença MS® Windows 10);
- 02 Licenças MS®Office 365 (disponível para 5 máquinas cada licença)
- 02 Notebooks Dell Inspiron i15-5567 i5 (Licença MS® Windows 10).
6. Cronograma de Implantação (Biênio 2018/2019)
| Biênio 2018/2019 | ||
|---|---|---|
| Macroprocessos/Atividades | Início | Término |
| Governança de TI | ||
| Mapeamento de Processos e Serviços de TI (PD01) | 06/01/2018 | 28/02/2018 |
| Projeto, Execução e Melhoria dos Processos (PD01) | 28/02/2018 | 25/05/2018 |
| Implantação de Plataforma Cooperativa de Gestão (OE5) | 01/02/2018 | 30/06/2018 |
| Projeto e Execução de Sistema de Apoio à Decisão (OE5) | 02/04/2018 | 30/06/2018 |
| Políticas de Qualidade | ||
| Processo de Planejamento de Projetos | 06/01/2018 | 30/03/2018 |
| Projeto de Implementação da Qualidade | 01/03/2018 | 30/04/2018 |
| Projeto de Certificação CMMI e ISSO | 01/03/2018 | 22/12/2018 |
| Planejamento e Documentação do Plano de Testes | 01/04/2018 | 30/06/2018 |
| Gestão do Conhecimento | ||
| Projeto de Implementação: Organizar/Armazenar | 06/01/2018 | 30/03/2018 |
| Implantação de Tecnologia de Organização da GC | 01/03/2018 | 30/05/2018 |
| Projeto de Implementação: Disseminar | 06/01/2018 | 30/05/2018 |
| Implantação de Tecnologia de Disseminação da GC | 01/03/2018 | 30/05/2018 |
| Sustentabilidade e Ética Profissional | ||
| Projeto de Políticas de Valores e Ética Profissional | 06/01/2018 | 31/01/2018 |
| Projeto de Políticas de Sustentabilidade | 06/01/2018 | 31/01/2018 |
| Implantação do Programa de Valores e Ética Profissional | 01/02/2018 | 30/03/2018 |
| Reestruturação da Rede Elétrica | 01/02/2018 | 16/03/2018 |
| Execução e Acompanhamento da Iniciativas Sustentáveis | 01/02/2018 | 30/03/2018 |
| Empreendedorismo | ||
| Projeto do e-Commerce | 06/01/2018 | 16/02/2018 |
| Migração da Base de Dados para os Servidores e-Commerce | 01/02/2018 | 16/02/2018 |
| Testes, homologação e execução do Projeto e-Commerce | 10/02/2018 | 28/02/2018 |
| Ambiente WEB/Infraestrutura | ||
| Aquisição de Hardware e Soluções de TI | 06/01/2018 | 05/02/2018 |
| Aquisição de Software | 06/01/2018 | 05/02/2018 |
| Contratação do Link de Comunicação | 06/01/2018 | 30/01/2018 |
| Contratação dos Serviços WEB | 01/02/2018 | 28/02/2018 |
| Implantação dos Equipamentos e Operação dos Serviços | 25/03/2018 | 30/06/2018 |
7. Custos
| Hardware | |||
|---|---|---|---|
| Item | Quant. | Preço Unitário | Preço Total |
| Servidores PowerEdge Dell R320 | 06 | R$ 9.287,00 | R$ 55.722,00 |
| Estações de Trabalho Dell Inspiron SD | 05 | R$ 2.623,00 | R$ 13.115,00 |
| Roteadores Cisco 1950BR | 02 | R$ 7.887,00 | R$ 15.774,00 |
| Switch Cisco SG220-26 | 01 | R$ 1.458,00 | R$ 1.458,00 |
| Access Point Cisco WAP321 | 01 | R$ 599,00 | R$ 599,00 |
| Notebooks Dell Inspiron i5 i15-5667 | 02 | R$ 1.892,00 | R$ 3.784,00 |
| Impressora Xerox Phaser Color 6600DN | 01 | R$ 3.163,00 | R$ 3.163,00 |
| Sub-Total | R$ 93.615,00 | ||
http://www.cnstore.com.br/
https://lojavirtualxerox.com.br
| Software | |||
|---|---|---|---|
| Item | Quant. | Preço Unitário | Preço Total |
| Sistema Operacional Windows Server 2012 | 06 | R$ 2.622,00 | R$ 15.732,00 |
| Licença MS-Office 365/Anual/5 Máquinas | 02 | R$ 365,00 | R$ 730,00 |
| Licença Antivírus | 08 | R$ 287,00 | R$ 2.296,00 |
| Sub-Total | R$ 18.758,00 | ||
| Serviços WEB/e-Commerce (Plano de Negócio) | |||
|---|---|---|---|
| Item | Quant. | Preço Unitário | Preço Total |
| IP Fixo | 03 (anos) | R$ 720,00 | R$ 720,00 |
| Hospedagem WEB – Hostgator | 03 (anos) | R$ 3.455,00 | R$ 3.455,00 |
| Registro do Domínio – Registro.br | 03 (anos) | R$ 112,00 | R$ 112,00 |
| Conexão Banda Larga – NET (30MB) | 01 (ano) | R$ 1.159,20 | R$ 1.159,20 |
| Móveis para Escritório | -- | R$ 3.800,00 | R$ 3.800,00 |
| Material de Escritório e Consumo | -- | R$ 1.220,00 | R$ 6.220,00 |
| Tarifas Públicas | 01 (ano) | R$ 26.800,00 | R$ 26.800,00 |
| Marketing (Divulgação e Publicidade) | 01 (ano) | R$ 10.000,00 | R$ 10.000,00 |
| Sub-Total | R$ 52.266,20 | ||
| Consultoria e Treinamentos | |||
|---|---|---|---|
| Item | Quant. | Preço Unitário | Preço Total |
| Consultoria de Governança para Implantação PDTI | 01 | R$ 14.800,00 | R$ 14.800,00 |
| Treinamento de Governança de TI | 01 | R$ 4.380,00 | R$ 4.380,00 |
| Sub-Total | R$ 19.280,00 | ||
http://www.masterhouse.com.br/cursopdti/
http://www.bi-it.com.br/folder_PETI_PDTI_16.html
| Sustentabilidade | |||
|---|---|---|---|
| Item | Quant. | Preço Unitário | Preço Total |
| Reestruturação da Rede Elétrica | 01 | R$ 18.980,00 | R$ 18.980,00 |
| Lâmpadas LED | 900 | R$ 3,80 | R$ 3.420,00 |
| Lixeiras 120 Litros (Gestão de Resíduos) | 27 | R$ 130,00 | R$ 3.510,00 |
| Torneiras Automáticas para Banheiro | 50 | R$ 34,95 | R$ 1.747,50 |
| Sub-Total | R$ 27.657,50 | ||
| Total Geral | R$ 206.576,70 | ||
8. Conclusão
Após uma análise crítica e minuciosa dos aspectos relacionados ao Departamento de TI (DTIC), de seu funcionamento, dos serviços prestados e processos estabelecidos, foi elaborado esse PDTI com o objetivo de reestruturar o Departamento de TI em conformidade com as estratégias da organização para alcançar os seus objetivos, a fim de garantir a sobrevivência da empresa no mercado e a sua competitividade frente aos concorrentes. Traduz a consciência organizacional da necessidade de transformação dos processos para garantir uma série de padrões de conformidade, qualidade e excelência, com soluções e uso das melhores práticas, para que os seus objetivos sejam alcançados.
Além de contribuir para a evolução e da maturidade da governança de TI, este PDTI garantirá a execução de uma séria de transformações nas atividades administrativas, executivas e decisórias, com planos de ação na gestão do conhecimento, nas iniciativas sustentáveis, nas políticas de qualidade e em sua governança de TI.
Espera-se que o envolvimento de toda a diretoria executiva bem como de seus colaboradores seja tão expressiva quanto foi percebido na fase de estudos e elaboração do presente plano, a fim de que os riscos sejam controlados e as metas estabelecidas alcançadas, dando assim continuidade ao processo de melhoria iniciado.
9. Glossário ou Lista de Abreviaturas e Siglas
| Glossário / Abreviaturas / Significados | |
|---|---|
| Termo | Descrição |
| AD | Active Directory |
| BI | Business Inteligence |
| BSC | Balanced Scorecard |
| CIO | Chief Information Officer (Diretor de TI) |
| CMS | Sistema de Gerenciamento de Conteúdo |
| COBIT | Control Objectives for Information and related Technology |
| DHCP | Dynamic Host Configuration Protocol |
| DNS | Domain Name System |
| DTIC | Departamento de Tecnologia da Informação e Comunicação |
| EAD | Ensino à Distância |
| GC | Gestão do Conhecimento |
| GUT | Gravidade, Urgência, Tendência |
| IE | Iniciativa Estratégica |
| ISO | International Organization for Standardization |
| ITIL | Information Technology Infrastructure Library |
| OE | Objetivo Estratégico |
| PDTI | Plano Diretor de Tecnologia da Informação |
| SWOT | Strengths, Weaknesses, Opportunities and Threats |
| TI | Tecnologia da Informação |
| VLAN | Virtual Local Area Network |
| VM | Virtual Machine |
| Termo | Definição/Significados |
| BI | Refere-se ao processo de coleta, organização, análise, compartilhamento e monitoramento de informações que oferecem suporte a gestão de negócios) |
| BSC | Ferramenta de planejamento estratégico na qual a entidade tem claramente definidas as suas metas e estratégias, visando medir o desempenho empresarial através de indicadores quantificáveis e verificáveis) |
10. Referências
BALDAM, R.; et al. Gerenciamento de Processos de Negócios (BPM – Business Process Management). São Paulo: Érica, 2007.
BATISTA, F. Ferreira. Gestão do Conhecimento na Administração Pública. Brasília: Ipea, 2012.
______. Modelo de gestão do conhecimento para a administração pública brasileira: como implementar a gestão do conhecimento para produzir resultados em benefício do cidadão – Brasília: Ipea, 2012.
BARBIERI, J. C.. Gestão Ambiental Empresarial. São Paulo: Saraiva, 2008.
BENTES, Amaury. TI Update - A Tecnologia da Informação nas Grandes Empresas. Brasport, 2008.
CAULLIRAUX, H; CLEMENTE, R.; PAIM, R. Gestão de Processos. Porto Alegre: Bookman, 2009.
CRUZ, T. BPM & BPMS - Business Process Management & Business Process Management Systems. São Paulo: Brasport, 2008.
FERNANDES, A.A.; ABREU, V.F. Implantando a Governança de TI. Rio de Janeiro: Brasport, 2007.
MAGALHÃES, I. L.; PINHEIRO, W. Gerenciamento de Serviços de TI na Prática: Uma Abordagem com Base na ITIL. SP: Novatec, 2007.
PROJECT MANAGEMENT INSTITUTE. PMBOK - Guia do Conhecimento em Gerenciamento de Projetos. Project Management, 2009.
SOMERVILLE, I. Engenharia de Software. São Paulo: Addison Wesley Brasil, 2007
GAEA Consulting. Inovação na Gestão de TI: Conheça 10 dicas para acelerar o negócio. Disponível em <https://gaea.com.br/inovacao-na-gestao-de-ti-conheca-10-dicas-para-acelerar-o-negocio/>. Data de acesso: 11/04/2017.
BYOTERRA – Inteligência Sustentável nos Negócios. Requisitos Legais e Certificação Socioambiental – Trabalho Eficaz. Disponível em: <http://biotera.blogspot.com.br/2015/03/requisitos-legais-e-certificacao.html>. Data de Acesso: 03/05/2017.
IEC - Comissão Eletrotécnica Internacional. Folder: Welcome to the IEC. Disponível em <www.iec.ch/about/brochures/pdf/about_iec/welcome_to_the_iec-p.pdf>. Data de acesso: 15/06/2017.
RIEKSTI, Ana Carolina. ISO 14001 e a sustentabilidade. A eficácia do instrumento no alcance do desenvolvimento sustentável. Disponível em: <https://www.usp.br/mudarfuturo/cms/?p=212>. Data de acesso: 05/05/2017.
COSTA, BRUNO; PESSOA, GABRIEL; NOGUEIRA, GUSTAVO; VARGAS, JESSYCA; AMORIM, Jonathan; SERGIO, Paulo; FELIPE, Tácio. “Plano de Testes - Desenvolvimento de Sistemas”, Brasília, DF. 2016.
MACIEL, Ana Carla F.; L, VALLS, Carmem , SAVOINE; Márcia M. ”ANÁLISE DA QUALIDADE DE SOFTWARE UTILIZANDO AS NORMAS 12207, 15504, ISO 9000-3 E OS MODELOS CMM/CMMI e MPS.BR”
OSÓRIO, ROSANA. CMM e Qualidade: Estudo de Caso DATAPREV. 205 f. Dissertação (Mestrado). Universidade Federal Fluminense, Niterói, 2003.
REZENDE, D. Engenharia de Software e Sistemas de Informação. 3ª Ed., Rio de Janeiro: Brasport, 2005.
SEI. Capability Maturity Model Integration for Systems Engineering, Software Engineering, and Integrated Product and Process Development (CMMI-SE/SW/IPPD), version 1.1. Software Engineering Institute, Carnegie Mellon, 2001a.
SOMMERVILLE, I. Engenharia de Software, Addison-Wesley Brasil, 8ª Edição, 2007.
Guia de implementação: Desenvolvimento de software para pequenas organizações [recurso eletrônico] / Associação Brasileira de Normas Técnicas, Serviço Brasileiro de Apoio às Micro e Pequenas Empresas. – Rio de Janeiro: ABNT; SEBRAE, 2012. 69 p.: il.color. Disponível em: <http://portalmpe.abnt.org.br/bibliotecadearquivos/>. Data de acesso: 05/06/2017.
INMETRO. Responsabilidade Social. Norma. Fonte: http://www.inmetro.gov.br/qualidade/responsabilidade_social/norma_nacional.asp. Data de Acesso: 21/05/2017
11. Assinaturas
11.1. Equipe de Desenvolvimento
Cíntia Soares Cirolini
Márcio Guillardi da Silva
Mikael Meneses Nunes
Tâmara Ferreira Gomes
11.2. Diretor de Tecnologia da Informação
Gerson Gimenes
ANEXO I – Plano de Negócio
1. Institucional
Nome da empresa
Grupo Varejista de Comércio e Serviços
Caracterização da empresa
Empresa varejista de venda eletroeletrônicos, suprimentos de informática e eletrodomésticos, com o objetivo de atender aos clientes pessoa física, que procuram por produtos de qualidade. A empresa possui filiais nas principais capitais do país.
Os produtos serão vendidos no modelo de “e-Commerce”, apresentando o catálogo de produtos aos clientes para realização dos pedidos e a logística de entrega será efetuada pela filial mais próxima do cliente.
2. Mercado e Consumidores
Consumidores Potenciais/Clientes
O nosso público alvo é o consumidor pessoa física no Brasil, via WEB, que será em um curto prazo a principal via de comércio no Brasil e no mundo.
Quanto ao mercado de consumidores, segundo pesquisas recentes (SEBRAE), nos últimos anos houve uma participação expressiva de consumidores mais habituados a compras on-line, bem como a nova Classe C que foi inserida no contexto de compras on-line.
A eBit (www.ebit.com.br) está presente no mercado desde 2000 e acompanha a evolução do mercado do varejo digital no Brasil através da publicação WebShoppers. Dentre vários aspectos do comércio on-line, através de um sofisticado sistema, são coletados dados diretamente com o comprador, que podemos usar para sustentar a implantação do nosso plano de negócios para o comércio digital (e-Commerce).
Fonte: Webshoppers 35ª Edição 2017 – Quem compra mais?
Fonte: Webshoppers 35ª Edição 2017 – Região com maior demanda por produtos do comércio eletrônico
Fonte: Webshoppers 35ª Edição 2017 – Faixa etária dos consumidores
Vale ressaltar que a tendência de crescimento do ticket médio (valor que cada cliente gasta por pedido) no comércio eletrônico em 2016 e a previsão de alta para 2017, faz-nos acreditar em uma excelente oportunidade para alavancar as vendas e aumentar a rentabilidade (faturamento) da organização.
Fonte: Webshoppers 35ª Edição 2017 – Tíquete Médio do Comércio Eletrônico
Considerando todos os indicadores apresentados podemos concluir que o fortalecimento do canal digital para o comércio de produtos e serviços é promissor, e que a previsão de crescimento justifica o investimento para que a organização possa aproveitar as vantagens do comércio eletrônico, com produtos diversificados, para atender um grande público de clientes.
Tamanho do Mercado
De acordo com o relatório WebShoppers (eBit) o setor de comércio eletrônico foi um dos poucos setores que obteve crescimento. Apesar da crise no mercado de consumo do varejo no brasil, o comércio eletrônico vem crescendo e se destacando, despertando interesse de várias empresas devido à grande possibilidade de sucesso nesse mercado.
Qual o tamanho do mercado em números? Abaixo alguns números para análise (2016):
Faturamento
- Faturamento: R$ 44,4 bilhões
- Crescimento nominal: 7,4%
Consumidores
- 48 milhões de compradores
- Alta de 22% comparado a 2015
Mobile (uso do smartphone para compras on-line)
- 21,5% de transações feitas via Mobile
- Em 2015, esse número era 12%
Black Friday
- Black Friday: 1,9 bilhões em faturamento
- 13 vezes o valor da venda média de um dia comum
3. Concorrência
A qualidade e quantidade dos concorrentes é fundamental para a competitividade da organização. Podemos replicar os pontos fores dos concorrentes a nosso favor e desenvolvendo alternativas para otimizar e aperfeiçoar os pontos fracos.
A análise da concorrência pode ser facilitada, pois visitando o site, verificando seu modelo de pagamento e entrega e observando sua estratégia de divulgação, podemos fazer uma projeção do que se espera de um site ideal (ou próximo disso) para o comércio eletrônico (e-Commerce).
Empresas e produtos concorrentes
Os concorrentes são todos “e-Commerce” que vendem pela internet e podem ser destacados da seguinte forma:
- Especializados x Genéricos
- Grande Porte x Pequeno e Médio Porte
O nível de especialização diz respeito ao tipo de produto comercializado. Especializado é aquele que comercializa um só tipo de produto, como eletrônicos, informática, etc. Enquanto que genéticos são revendedores que vendem desde eletrônicos até cama, mesa e banho, por exemplo.
Apesar de nossa organização ser uma empresa de médio porte, para fins de concorrência consideramos empresas de grande porte (ou mais antigas no mercado) pelos seguintes motivos:
- Dificuldade em encontrar empresas similares e que tenham suas vendas ou operações registradas em grandes sites de pesquisa;
- Empresas de menor porte são combativas apenas em preço, com sites pobres e com pouca inovação.
Na tabela abaixo está uma análise macro dos concorrentes:
| Concorrentes e Mercado | ||||
|---|---|---|---|---|
| Atributos/Concorrentes | Americanas | Magazine Luiza | Submarino | FNAC |
| Área de Atuação | Todo o Brasil | Todo o Brasil | Todo o Brasil | Todo o Brasil |
| Tempo de Atuação | Desde 1999 | Desde 1999 | Desde 1999 | Desde 1999 |
| Produtos | 500mil | Alto Grau de diversificação | Alto Grau de diversificação | Foco em Livros, informática e Eletrônicos |
| Principais Serviços | Atendimento telefônico; consulta status do pedido; frete grátis* | Atendimento telefônico; consulta status do pedido; frete grátis*; vídeos sobre alguns produtos. | Atendimento telefônico; consulta status do pedido; frete grátis*. | Atendimento telefônico; consulta status do pedido; frete grátis*. |
| Tempo de Entrega | Média 5 dias úteis. | Média 5 dias úteis. | Média 9 dias úteis. | Média 5 dias úteis. |
| Preços e Promoções | Opera com preços de lista com descontos programados (dependendo da forma de pagamento) | Opera com preços de lista com descontos programados (dependendo da forma de pagamento) | Opera com preços de lista com descontos programados (dependendo da forma de pagamento) | Opera com preços de lista com descontos programados (dependendo da forma de pagamento) |
| Layout | Boa distribuição de categorias, excesso de informações. | Distribuição de categoria ruim, excesso de informações e cores. | Boa distribuição de categorias, excesso de informações. | Ótima distribuição de categorias e boa informação sobre os produtos. Proposta visual melhorada e de ótima usabilidade. |
| Pontos Fortes | Ótimo divulgação da marca e quantidade de lojas físicas. | Segundo e-Commerce do país e quantidade boa de lojas físicas. | Alta variedade de produtos. | Alto grau de especialização e quantidade boa de marcas renomadas. |
| Pontos Fracos | Não há um programa de fidelização consolidado. Baixo grau de especialização. | Não há um programa de fidelização consolidado. Baixo grau de especialização. | Não há um programa de fidelização consolidado. Baixo grau de especialização. | Não há um programa de fidelização consolidado. Baixo grau de especialização. |
4. Característica do produto/serviço
Produto/serviço
O consumidor brasileiro busca na internet um grupo específico de produtos – basicamente livros, CD´s, DVD´s, jogos, material de informática, eletrodomésticos e eletroeletrônicos. O internauta brasileiro não está disposto a recorrer ao comércio eletrônico para comprar itens como roupas, alimentos e tênis. Para satisfazer essas necessidades, o brasileiro prefere o contato com o produto antes de adquiri-lo. (BECKER, 2007).
Considerando as estatísticas disponíveis, a organização ensejará na comercialização, como carro-chefe, de suprimentos para informática, seguidos de eletrônicos/dispositivos para informática, por se tratarem de itens de pequeno porte, para que a logística de entrega possa ser feita pelos Correios, o que permitirá uma maior abrangência geográfica para as entregas. Também ensejará na venda de eletrodomésticos por estar presente nas principais capitais do Brasil, o que facilitará, inclusive, a entrega e distribuição dos pedidos realizados pelo site.
5. Plano de Marketing e Vendas e Atendimento ao Cliente
Marketing e Vendas
O plano de marketing contemplará ações para fidelização dos clientes, ganho de mercado e alcançar o volume de faturamento e vendas que justifiquem o atual Plano de Negócio.
Neste plano serão adotadas ações com o objetivo de informar, convencer ou lembrar os clientes para comprar os produtos disponíveis, com possibilidade de publicidade nas redes sociais que podem ter resultados positivos; e o custo/benefício é um fator que deve ser considerado nesse tipo de exposição. Existem vários orçamentos para diferentes tipos de investimentos. Comparada a publicidade tradicional, podemos encontrar preços muito menores com impactos bem maiores para a divulgação dos produtos comercializados.
Algumas estratégias que serão utilizadas:
- Propaganda em rádio, jornais e revistas;
- Divulgação na Internet;
- Amostra grátis;
- Tickets de Descontos;
- Brindes e sorteios.
Para aumentar as vendas a organização buscará meios para alcançar os resultados esperados, quais sejam:
- Divulgação nas redes sociais e em mecanismos de busca na internet;
- Investir em publicidade nos meios de comunicação; e
- Fidelização do cliente (gerar mais tráfego).
Atendimento ao Cliente
Para o atendimento aos clientes será utilizado uma ferramenta de chat on-line para tirar todas as dúvidas do cliente no momento da compra é oferecer um canal direto onde ele possa sanar qualquer dúvida que apareça de forma rápida e fácil. Também serão disponibilizados números de telefone e e-mail como opção de contato e uma equipe especializada para realizar o atendimento.
Para fidelizar os clientes serão adotadas ferramentas e soluções para o atendimento personalizado. Dentre os processos que serão usados podemos destacar:
- Envio de e-mail, após o envio do produto, para garantir a satisfação do cliente com perguntas rápidas e diretas sobre todo o processo de compra/entrega;
- Política de troca e devolução eficientes e sem burocracia;
- Política de atendimento aos questionamentos em tempo hábil e por uma equipe especializada;
- Política de fidelização (programa de pontos).
6. Operações /Etapas
- Etapa 1 - Pesquisa dos consumidores por produtos e serviços disponíveis.
- Etapa 2 - Formalização da intenção de compra e pagamento.
- Etapa 3 - Confirmação, pela empresa, da recepção do pedido e recebimento.
- Etapa 4 - Processamento do pedido do cliente com emissão de documentação.
- Etapa 5 - Encaminhamento do pedido para entrega ao cliente.
- Etapa 6 - Recebimento pelo cliente do pedido, conferência e aceitação dos produtos ou serviços.
- Etapa 7 - Pós-venda e avaliação da satisfação do consumidor.
7. Planos e Projeções Financeiras
A tabela demonstrativa abaixo considera o volume de vendas/pedidos em nossas lojas físicas, no primeiro semestre de 2017:
| Volume de Vendas/Pedidos 2017 | |||
|---|---|---|---|
| Linha de Produtos | Quantidade Vendas | Preço Médio | Valor Total Vendas |
| Produtos de Telefonia móvel | 4200 | R$ 25,00 | R$ 105.000,00 |
| Eletrônicos | 3200 | R$ 36,00 | R$ 115.200,00 |
| Acessórios para Informática | 5200 | R$ 65,00 | R$ 338.000,00 |
| Eletroportáteis | 1250 | R$ 56,00 | R$ 70.000,00 |
| Eletrodomésticos | 850 | R$ 656,00 | R$ 557.600,00 |
Na tabela abaixo projetamos o tíquete médio sobre o volume de vendas on-line para 2018, considerando pelo menos 50% do total de vendas da loja física, para análise:
| Projeção para 2018 | |||
|---|---|---|---|
| Linha de Produtos | Previsão Vendas | Valor Total | Ticket Médio |
| Produtos de Telefonia móvel | 2100 | R$ 52.500,00 | R$ 45,36 |
| Eletrônicos | 1600 | R$ 57.600,00 | |
| Acessórios para Informática | 2600 | R$ 169.000,00 | |
| Eletroportáteis | 625 | R$ 35.000,00 | |
| Eletrodomésticos | 425 | R$ 278.800,00 | R$ 656,00 |
“Ticket médio é quanto cada cliente gasta em média por pedido em lojas virtuais (total de vendas no período / número de pedidos = ticket médio)”.
Investimento Inicial:
| Descrição | Custo |
|---|---|
| Materiais de Escritório | R$ 6.220,00 |
| Hospedagem WEB | R$ 3.455,00 |
| IP Fixo (3 anos) | R$ 720,00 |
| Registro de Domínio (3 anos) | R$ 112,00 |
| Conexão Banda Larga 30MB | R$ 1.159,20 |
| Móveis para Escritório | R$ 3.800,00 |
| Tarifas Públicas | R$ 26.800,00 |
| Marketing | R$ 10.000,00 |
| Investimento Inicial Total | R$ 52.266,20 |
Retorno do investimento (ROI) esperado:
| Projeção de Ganhos | R$ 440.800,00 |
|---|---|
| Investimentos | R$ 52.266,20 |
| Cálculo do ROI | (R$ 440.800,00 – R$ 52.266,20) / R$ 52.266,20 |
| ROI | 7.4 (> 700% sobre o valor investido ) |
8. Análise de Risco
| Risco | Definição | Impacto | Probabilidade | Contramedida |
|---|---|---|---|---|
| Aumento dos Custos | Aumento significativos dos Custos Previstos Inicialmente | 2 | 2 | Opção A: Aumento marginal do Orçamento-base Opção B: Estudos mais precisos dos custos estimados |
| Perfil da Equipe Técnica | Profissionais existentes não capacitados ou insuficientes | 1 | 2 | Opção A: Treina os profissionais Opção B: Contratar Equipe para o Projeto Opção C: Substituir profissionais Inadequados |
| Atraso no Cronograma | Prazos não cumpridos | 2 | 2 | Opção A: Realocação de Pessoal para áreas em atraso Opção B: Negociar com a alta gerência margem razoável para atrasos |
| Mudança de Estratégia/Restrições Organizacionais | Mudança do Mercado e/ou Mudança de Requisitos e/ou mudanças na gerência da Organização | 1 | 3 | Opção A: Levantar os requisitos em conjunto com a alta administração para minimizar os riscos Opção B: Envolver mais de um dos executivos da alta administração nas definições dos requisitos técnicos/orçamentários |
Probabilidade/Impacto: 1 - Alto / 2 - Médio / 3 - Baixo
9. Tecnologias
Por se tratar de operação com dados críticos (informações sobre clientes) e movimentações financeiras elevadas, a estrutura necessária para o suporte ao comércio on-line (e-Commerce) será operada, implantada e suportada pela equipe de TI da organização.
Os custos referentes à implantação e operação do datacenter estão descritos nos itens 4.5 (levantamento de preços de hospedagem web) e item 7 (custos iniciais) deste Plano de Negócio).
Será utilizado o CMS Magento (http://magento.com/) por ser uma plataforma “open source”, com ampla usabilidade e maior flexibilidade em sua configuração e administração.
Para recebimento (pagamento pelo clientes dos pedidos efetivados) será utilizado o PagSeguro e o Mercado Pago, pela facilidade de configuração e de recebimento pelo CMS adotado. O custo da implantação do pagamento digital, inicialmente, será ZERO, restando apenas o custo de 2,99% sobre o valor do pedido/vendas.
10. Assinaturas
Equipe de Desenvolvimento
Cíntia Soares Cirolini
Márcio Guillardi da Silva
Mikael Meneses Nunes
Tâmara Ferreira Gomes
Diretor de Tecnologia da Informação
Gerson Gimenes
11. Referências (Plano de Negócio)
BAKER, Michael J. Administração de marketing. 2ª reimpressão. Rio de Janeiro: Elsevier, 2005.
ALBERTIN, A. L. Comércio Eletrônico: Modelo, Aspectos e Contribuições de sua Aplicação. São Paulo: Atlas, 5a edição, 2004.
E-BIT. Web Shoppers. 35a. edição.2017.
SPEK, ARTHUR. Plano de Negócios para um e-Commerce de Eletrônicos (TCC). Universidade Federal do Rio Grande do Sul, Porto Alegre. 2011.